随着电源设计日益追求更小尺寸、更高效率和更优散热性能,噪声问题往往被推迟到设计后期才处理,导致难以有效解决。虽然在设计初期采用Silent Switcher®稳压器或对PCB布局进行优化有助于降低噪声,但如果这些初步措施未能及时落实,可借助
本文首先以同步降压稳压器为例,介绍了开关振铃方面的问题。然后,文章阐述了如何设计和优化缓冲电路来抑制这种振铃。我们将利用LTspice®和典型寄生模型来模拟标准PCB上出现的振铃现象,并展示计算所得缓冲电路值对振铃和整体效率的影响。
现代DC-DC转换器不断朝着更高效率和更小尺寸的方向发展。为达成这一目标,常见做法是提高开关频率。虽然如此一来,设计可以使用更小的电感和电容,但寄生效应(即元件和PCB走线产生的非预期电感和电容)的影响也更加突出。在较高开关速度下,电路与这些寄生效应的相互作用可能导致开关(SW)节点出现严重的电压过冲和振铃。
这种振铃不仅会给FET带来额外的电压应力,还会产生不需要的电磁干扰(EMI)。EMI是一种电磁信号,通过电磁感应、静电耦合或传导来干扰系统运作。在汽车、医疗、测试与测量等行业中,EMI是一项关键设计挑战。只有严格符合EMI标准,才能确保产品通过认证并及时上市。
降压转换器开关节点的电压过冲和振铃,是高开关速度与电路中的寄生电感和电容相互作用的直接结果。这些寄生效应由PCB走线和元件(尤其是FET)本身形成。
从本质上讲,PCB走线和FET封装的杂散电感与FET的寄生输出电容(COSS)形成LC谐振电路。因此,MOSFET的布局和选型都是关键设计因素。
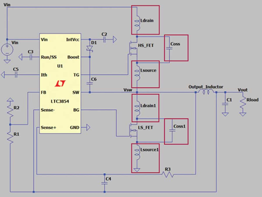
杂散电感的大小因设计而异,不过对于我们的示例仿真而言,功率级FET周围的杂散电感假设为5 nH是一个合理的起点。如果布局不佳,该值可能会显著升高,因为走线英寸),杂散电感值最高可增加10 nH。图1显示了一个采用LTC3854的典型电源控制器电路,其中红色部分为预期的寄生效应。

理解了开关活动所产生的噪声及其涉及的寄生参数之后,便可介绍抑制这种多余能量的方法。缓冲电路通常为串联电阻-电容(RC)网络,可用于吸收开关节点上出现的电压尖峰和振铃。
缓冲电路的作用在于为寄生LC谐振电路产生的高频能量提供一条受控的泄放路径。当开关关断时,缓冲电容开始充电,吸收原本会引起振铃的能量。缓冲电阻随后将该储存的能量以热量形式耗散掉,从而有效抑制振荡。缓冲电路通过引入新的谐振频率并为电路增加电阻,来降低振铃的峰值电压和持续时间,从而保护功率开关免受过压应力的影响。
图2展示了一个典型降压转换器,缓冲电路位于开关节点与地之间,且尽可能靠近MOSFET。

如测量技术部分所示,首先测量开关节点的振铃频率(即第一个尖峰的峰值到第二个尖峰的峰值)。提醒:本文的讨论属于仿真范畴,但对于实际电路板测量,必须关闭带宽限制功能,并使用示波器短接地线以确保振铃可见。本文稍后将简要介绍所需的测量技术,供读者参考。
在SW和GND之间增加一个电容,使振铃频率(fr)降低到上述测量值的大约一半。在此步骤中,建议尝试不同的电容值。


为了减弱振铃,需要使用一个缓冲电阻,其阻抗大致等于公式2中计算出的阻抗,通常为几欧姆。

掌握了噪声产生、测量和初始缓冲电路值计算的基础知识之后,下一步是对这些影响进行仿真。本节利用LTspice展示PCB寄生效应对开关节点振铃和过冲的影响,以及缓冲电路的有效性。
我们将进行以下分析,比较降压转换器在有缓冲电路和无缓冲电路两种情况下的运行状况。
寄生效应建模:首先构建一个包含寄生参数的模型,以显示没有任何缓冲电路的情况下开关节点出现的振铃和过冲。
初始缓冲电路影响:随后使用初步计算出的缓冲电路值对电路进行仿真,以展示振铃减弱效果。
缓冲电路优化:然后迭代调整缓冲电路元件的值,找到有效抑制振铃与最小化功率损耗之间的平衡点。

效率分析:最后比较有无优化缓冲电路两种情况下降压转换器的整体效率,以量化缓冲电路的影响。
LTC3854同步降压控制器是一个很好的例子,用于说明糟糕的布局会如何引入显著的寄生效应,导致开关节点出现振铃现象。该器件采用外部FET,因此布局的影响尤为突出。对于此仿线 nH的寄生电感来模拟布局不佳的影响。这是一个合理的值,因为每25 mm的PCB走线 nH或更多的寄生电感。
计算缓冲电路值之前,必须了解此问题的严重程度。这通常通过示波器监测开关节点来完成。为了准确捕捉上升电压波形,应适当配置示波器的每格电压以支持完整电压范围(0 V至VIN),并调整时基以查看单个跃迁。
使用恰当的探测技术是获得准确测量结果的关键。一个常见错误是使用示波器探头的长接地线,它自身就会引入寄生电感。此电感可能导致测量出现人为振铃,从而对实际开关活动给出误导性的表示。为了大幅降低环路电感并提升测量保真度,必须用短接地弹簧代替长引线。
本文主要关注理论与仿真,对正确硬件测量技术的详细讲解不在本文范畴内,但这是一个十分重要的线中的图像展示了测量结果的巨大差异,表明较长的接地引线可能人为引入严重的过冲和振铃,从而导致对电路性能产生错误判断。


图4显示了降压转换器电路中建模的不同寄生电感和电容。图5则展示了这些寄生参数对开关(SW)节点波形的影响。由这些元件形成的LC谐振电路会导致严重过冲和振铃。
仿真结果显示,电压峰值超过18 V,远高于预期的12 V。这种过冲是一个重大隐患,因为其幅度可能超过MOSFET的绝对最大额定电压,进而可能损坏元件或降低其长期可靠性。振铃也是一个问题,因为它表明MOSFET未在其明确定义的开/关状态下工作。
图6显示该电路的整体效率为96.3%,乍一看似乎很高。但请注意,这一效率是在没有缓冲电路的情况下实现的。以下部分将表明,增加缓冲电路(其对于抑制振铃至关重要)会对效率产生微小且可量化的影响。

图7显示了与图4相同的原理图,但在开关节点与接地端之间增加了一个简单的RC缓冲电路。请注意,缓冲电路值只是初始猜测值,尚未实际计算,因此并非最优值。

如图8所示,开关节点波形得到了明显改善。峰值过冲电压降至14V,减少了4V,而且导通后出现的振荡显著减弱。然而,效率大幅降低至58.9%(见图9),大部分损耗与缓冲电阻有关。这表明,未经优化的缓冲电路虽然可以减轻振铃,但也会导致效率大幅降低。


现在,我们按照本文之前说明的计算方法来优化缓冲电路值。目标是选择一个能够有效抑制振铃,但不会造成过大功率损耗的RC缓冲电路。
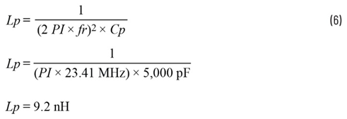
首先,确定电路的寄生LC元件。初始仿真(无缓冲电路)显示振铃频率为23.41 MHz。
![]()
然后,在开关节点和接地端之间增加一个已知电容,观察振铃频率的变化。在开关节点处使用14,000 pF电容后,新的仿真结果显示,振铃频率降至12 MHz。利用谐振频率公式fo = 1/(2 × PI√LC)可确定寄生电容。频率的变化是由总电容增加引起的。新的总电容(C


这表明该电路具有约5,000 pF的寄生电容。利用寄生电容可计算出寄生电感:


接下来,缓冲电容Csnubber的大小通常至少应等于寄生电容值,最高可为该值的四倍。针对这一初始仿真,使用两倍寄生电容的值以确保充分吸收能量,设置Csnubber= 2 × Cparasitic= 2 × 5,000 pF = 10,000 pF。
优化缓冲电阻和电容后,将这些值代入LTspice仿真中,观察电路表现如何。

图10.使用1.5 Ω+ 10,000 pF缓冲电路值时的开关节点振铃情况
图10显示了使用1.5 Ω+ 10,000 pF缓冲网络后得到的波形。正如优化设计所预期的那样,振铃已显著减弱。使用计算得到的这些缓冲电路值后,过冲电压也从18 V以上降低到17.2 V。虽然仍有一定的过冲,但此结果凸显了缓冲电路设计中的固有权衡:完全消除过冲和振铃所需的缓冲电路值,通常会导致功率损耗加大和效率降低。
此外,现在整体效率为94.8%(见图11),与使用未经计算的缓冲电路时的58.9%相比,提升幅度非常显著。使用缓冲电路必定会对效率产生一定影响,因为电阻会消耗少量功率。然而,只要根据寄生LC谐振电路优化元件值,就能将其对效率的影响降至最低。

图11.使用计算得到的1.5 Ω+ 10,000 pF缓冲电路值时的电路效率
了解并抑制开关节点振铃是设计可靠开关稳压器的关键步骤。如本文所述,这种高频噪声并非固有缺陷,而是由PCB走线电感和开关元件电容形成的寄生LC谐振电路的直接结果。
采用系统分析方法,对未加抑制的振铃频率和相关的电压过冲进行精准仿真,这个问题便可迎刃而解。通过这种方法可计算出准确的缓冲网络值,其中电阻通过匹配寄生阻抗来使电路达到临界阻尼状态,而电容则起到能量吸收器的作用。
仿真示例清楚地表明,精心设计的缓冲电路是一种简洁而有效的解决方案。它以较小且可控的功率损耗为代价,换取EMI性能和系统可靠性的显著提升。总之,通过整合这种简单而强大的RC网络,噪声大、易受干扰的电源就能迅速转变为噪声低、稳定可靠的电源,确保最终产品经久耐用且符合标准。
CS51411 CS51412 CS51413 CS51414 低电压降压转换器
南芯科技推出全新工规及车规级降压转换器,助力客户设计EMI性能更优的系统
ST推出简单灵活高效的1A降压转换器,为智能电表、家电和工业电源转换器提供低压电源
上一篇:场景融合新纪元:英伟达 BlueField-4 STX 何以打通网络与存储管理的壁垒