本文将详细介绍在没有明显注入点(即无法接触或缺少顶部反馈电阻)的情况下,如何测量电源的环路响应。这种情况存在两种情形:电源模块内部的顶部反馈电阻无法接触,或者电源模块使用输出检测引脚,而没有顶部反馈电阻。
为使电源稳定,需要一定的增益和相位裕量。通常,电源若具有至少45°的相位裕量和至少10 dB的增益裕量,便可视为稳定。为了测量这些值,通常要在VOUT节点和顶部反馈电阻之间插入一个小电阻,然后在这个增加的电阻两端施加一个扰动信号,并在期望的频率范围内测量环路响应。如果用户能够接触到顶部反馈电阻,这种常规方法会很简便,因此很常用。
但是,如果用户无法接触模塑模块内的顶部反馈电阻,该如何测量环路响应?如果器件不需要顶部反馈电阻,而是使用输出电压检测引脚,又该如何测量环路响应?对于这两个问题,通过比较常规测量方法和新型测量方法的环路响应波特图,可以给出解答。
如图1所示,测量环路响应的常规方法是在VOUT节点和顶部反馈电阻之间插入一个小值电阻。只有用户可以接触到顶部反馈电阻时,才能使用这种方法。
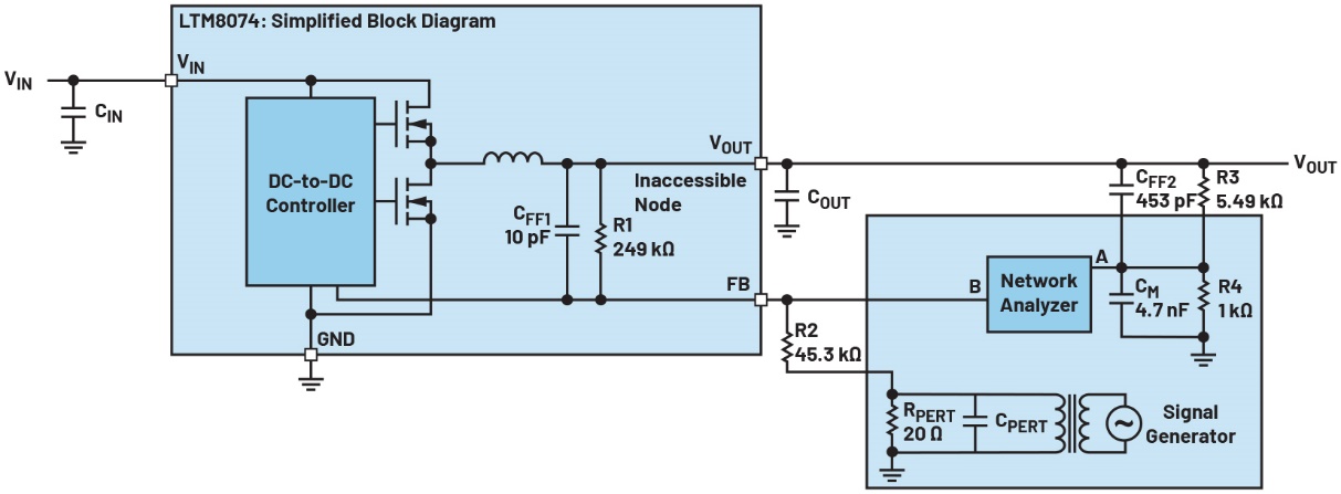
许多电源模块的顶部反馈电阻位于电源封装内部,无法接触。若将顶部反馈电阻硬连线到VOUT节点,则输出电压绝不会超过反馈电阻分压器设定的电压。如果顶部反馈电阻不是硬连线,在降压型稳压器中,一旦该电阻连接不当或发生故障,则VOUT节点电压可能会升高到与输入电压一样高。ADI公司的许多µModule®器件都将顶部反馈电阻模塑在模块内部,以提供额外的保护。但这样一来,便无法用常规方法测量环路响应。图2显示了LTM8074及其无法接触的顶部反馈电阻。
另一种特殊情况是模块使用输出电压检测引脚(VOSNS)来调节VOUT电压。如图3中的简化框图所示,由于该设置使用基准电流源,而不是通常的基准电压源,因此没有顶部反馈电阻。LTM4702使用该基准电流电路来调节输出电压。
如果没有办法测量电源的环路响应,就必须完全依靠系统的瞬态响应来确定稳定性。瞬态响应测试用于检查在VOUT节点施加负载阶跃时VOUT的电压响应。瞬态响应示例如图4所示。根据波形,通过测量从施加负载阶跃到输出电压开始恢复的时间,可以估算带宽(ƒBW)。控制环路的带宽等于该恢复时间(tr)与Π乘积的倒数。在此示例中,恢复时间约为4 µs,带宽为80 kHz。

此外,通过观察波形的形状也可以评估系统的稳定性。如果在波形中看到振铃(绿色响应曲线),则表示系统具有欠阻尼响应。这意味着系统可能不稳定,相位裕量较低。但相位裕量有多低呢?
如果波形的恢复时间相当长,则可以认为系统具有过阻尼响应(蓝色响应曲线)。系统输出电压的恢复时间可能比预期时间要长得多。由于电压下降持续时间超过预期,下游电路可能会受到影响。

虽然通过瞬态响应可以了解有关系统环路响应的一些信息,但确切的相位裕量和增益裕量只能通过测量来确定。
对于使用输出电压检测引脚的情形,环路响应测量与常规测量方法类似。只需在VOUT节点和VOSNS引脚之间放置一个小值电阻即可。如图3所示,将扰动信号施加于该电阻,然后测量环路响应。
对于顶部反馈电阻位于模块内部而无法接触的情形,采用新型环路测量技术时需要格外小心。如图5所示,必须安装一个并联电阻分压网络,并将扰动信号置于底部反馈电阻和地之间插入的电阻上。务必使并联电阻分压网络尽可能靠近反馈电阻网络,以尽量减少误差。
在R2和地之间插入20 Ω RPERT电阻。将扰动信号施加于RPERT。
重新构建包括前馈电容和电容CM的并联电阻分压网络,以消除扰动信号带来的附加电容的影响。见注释2。

选择R4,使得R2比R4大40到100倍。这样,由R2和R3组成的电阻网络将在反馈环路的测量中起主导作用。
如果无法可靠地测量扰动信号的寄生电容,可以通过迭代试验的方式,凭借经验确定CM电容。

借助这种新型测量方法,用户现在无需接触顶部反馈电阻即可确定环路响应。用户不再需要使用带宽有限且误差较大的低效方法,也不必仅依赖负载瞬态响应来评估环路稳定性。
Henry Zhang,“应用笔记149:开关模式电源的模型和环路补偿设计”,凌力尔特,2015年1月。
LED驱动电源的输入包括高压工频交流(即市电)、低压直流、高压直流、低压高频交流(如电子变压器的输出)等。
在工业自动化蓬勃发展的当下,工业电机作为核心动力设备,其驱动电源的性能直接关系到整个系统的稳定性和可靠性。其中,反电动势抑制与过流保护是驱动电源设计中至关重要的两个环节,集成化方案的设计成为提升电机驱动性能的关键。
LED 驱动电源作为 LED 照明系统的 “心脏”,其稳定性直接决定了整个照明设备的使用寿命。然而,在实际应用中,LED 驱动电源易损坏的问题却十分常见,不仅增加了维护成本,还影响了用户体验。要解决这一问题,需从设计、生...
根据LED驱动电源的公式,电感内电流波动大小和电感值成反比,输出纹波和输出电容值成反比。所以加大电感值和输出电容值可以减小纹波。
电动汽车(EV)作为新能源汽车的重要代表,正逐渐成为全球汽车产业的重要发展方向。电动汽车的核心技术之一是电机驱动控制系统,而绝缘栅双极型晶体管(IGBT)作为电机驱动系统中的关键元件,其性能直接影响到电动汽车的动力性能和...
在现代城市建设中,街道及停车场照明作为基础设施的重要组成部分,其质量和效率直接关系到城市的公共安全、居民生活质量和能源利用效率。随着科技的进步,高亮度白光发光二极管(LED)因其独特的优势逐渐取代传统光源,成为大功率区域...
LED通用照明设计工程师会遇到许多挑战,如功率密度、功率因数校正(PFC)、空间受限和可靠性等。
在LED照明技术日益普及的今天,LED驱动电源的电磁干扰(EMI)问题成为了一个不可忽视的挑战。电磁干扰不仅会影响LED灯具的正常工作,还可能对周围电子设备造成不利影响,甚至引发系统故障。因此,采取有效的硬件措施来解决L...
开关电源具有效率高的特性,而且开关电源的变压器体积比串联稳压型电源的要小得多,电源电路比较整洁,整机重量也有所下降,所以,现在的LED驱动电源
LED驱动电源是把电源供应转换为特定的电压电流以驱动LED发光的电压转换器,通常情况下:LED驱动电源的输入包括高压工频交流(即市电)、低压直流、高压直流、低压高频交流(如电子变压器的输出)等。
LED驱动电源在LED照明系统中扮演着至关重要的角色。由于LED具有节能、环保、长寿命等优点,使得LED照明在各个领域得到广泛应用。然而,LED的电流、电压特性需要特定的驱动电源才能正常工作。本文将介绍常用的LED驱动电...
LED驱动电源是把电源供应转换为特定的电压电流以驱动LED发光的电源转换器,通常情况下:LED驱动电源的输入包括高压工频交流(即市电)、低压直流、高压直流、低压高频交流(如电子变压器的输出)等。
种种迹象都在表明,半导体行业或已提前进入寒冬时期,越来越多的厂商开始扛不住了……
崧盛股份9日发布投资者关系活动记录表,就植物照明发展趋势、行业壁垒等问题进行分享。植物照明未来市场需求广阔崧盛股份指出,植物照明将会走向长期产业领域。主要原因有三:第一,LED植物照明赋能终端种植更具有经济价值。由于LE...
在当今高度发展的技术中,电子产品的升级越来越快,LED灯技术也在不断发展,这使我们的城市变得丰富多彩。 LED驱动电源将电源转换为特定的电压和电流,以驱动LED发光。通常情况下:LED驱动电源的输入包括高压工频交流电(即...
人类社会的进步离不开社会上各行各业的努力,各种各样的电子产品的更新换代离不开我们的设计者的努力,其实很多人并不会去了解电子产品的组成,比如LED电源。
随着科学技术的发展,LED技术也在不断发展,为我们的生活带来各种便利,为我们提供各种各样生活信息,造福着我们人类。LED驱动电源实际上是一种电源,但是它是一种特定的电源,用于驱动LED发射带有电压或电流的光。 因此,LE...
LED灯作为一种新型节能和无污染光源,由于其特有的发光照明特性,在现代照明应用中发挥着革命性的作用。作为 LED 照明产业链中最为核心的部件之一,LED 驱动电源的驱动控制技术所存在的可靠性低、成本高等典型问题一直制约着...
随着社会的快速发展,LED技术也在飞速发展,为我们的城市的灯光焕发光彩,让我们的生活越来越有趣,那么你知道LED需要LED驱动电源吗?那么你知道什么是LED驱动电源吗?
早前有新闻称,Cree在2018年开始宣布转型高科技半导体领域,并一边逐渐脱离照明与LED相关业务,一边持续投资半导体。在今日,Cree宣布与SMART Global Holdings, Inc.达成最终协议,拟将LED...