本文中,小编将对二极管常见作用予以介绍,如果你想对它的详细情况有所认识,或者想要增进对二极管的了解程度,不妨请看以下内容哦。
二极管是用半导体材料(硅、硒、锗等)制成的一种电子器件。二极管有两个电极,正极,又叫阳极;负极,又叫阴极,给二极管两极间加上正向电压时,二极管导通, 加上反向电压时,二极管截止。 二极管的导通和截止,则相当于开关的接通与断开。
二极管是最早诞生的半导体器件之一,其应用非常广泛。特别是在各种电子电路中,利用二极管和电阻、电容、电感等元器件进行合理的连接,构成不同功能的电路,可以实现对交流电整流、对调制信号检波、限幅和钳位以及对电源电压的稳压等多种功能。
无论是在常见的收音机电路还是在其他的家用电器产品或工业控制电路中,都可以找到二极管的踪迹。
如下图,左边的保护二极管会将io的最大输入电压钳位到VDD+Vd(二极管正向导通电压),最小电压为钳位到VSS-Vd;这样如果有过压输入,可以一定程度内保护io口(对于输出io保护一样适用)。有些芯片内部(例如OP27)也会有集成保护二极管,原理也是利用了二极管的钳位功能。

防反接有时电源反接,会烧毁电路板;而利用二极管的单向导通性可以做到防反接。不过要注意的是二极管上会有一些压降,导致一些额外的功耗(P=I*Vd)。一般用肖特基二极管(压降低)做防反接,或者用MOS管也可以做防反接。
RCD钳位电路当中,选择合适的电阻电容对于能量吸收以及输出效率和芯片发热起着关键的作用,有些开关电源是不需要RCD等其他吸收电路的,具体电路具体分析,去掉之后芯片内置MOS管可能会容易损坏,因此,一般都要增加吸收电路。

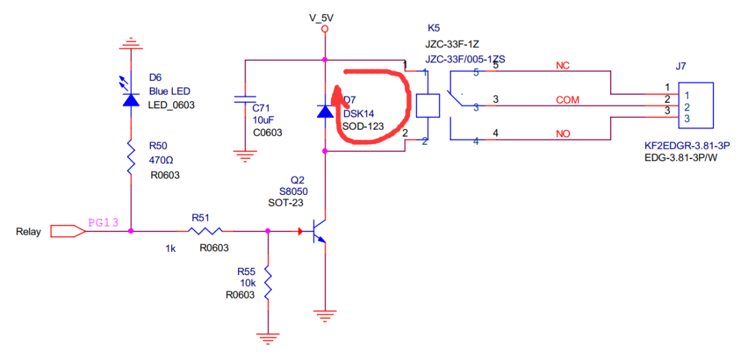
以BUCK电路为例,当Q管截止时,D二极管将为电感L提供续流回路,电感L继续为电容C和负载R供电。同理继电器驱动电路也是如此,一般感性负载驱动电路都会用到续流二极管,以防止感性负载产生的反电动势损坏电路,例如继电器,电机,喇叭等等。


经由小编的介绍,不知道你对二极管是否充满了兴趣?如果你想对它有更多的了解,不妨尝试在我们的网站里进行搜索哦。
LED驱动电源的输入包括高压工频交流(即市电)、低压直流、高压直流、低压高频交流(如电子变压器的输出)等。
在工业自动化蓬勃发展的当下,工业电机作为核心动力设备,其驱动电源的性能直接关系到整个系统的稳定性和可靠性。其中,反电动势抑制与过流保护是驱动电源设计中至关重要的两个环节,集成化方案的设计成为提升电机驱动性能的关键。
LED 驱动电源作为 LED 照明系统的 “心脏”,其稳定性直接决定了整个照明设备的使用寿命。然而,在实际应用中,LED 驱动电源易损坏的问题却十分常见,不仅增加了维护成本,还影响了用户体验。要解决这一问题,需从设计、生...
根据LED驱动电源的公式,电感内电流波动大小和电感值成反比,输出纹波和输出电容值成反比。所以加大电感值和输出电容值可以减小纹波。
电动汽车(EV)作为新能源汽车的重要代表,正逐渐成为全球汽车产业的重要发展方向。电动汽车的核心技术之一是电机驱动控制系统,而绝缘栅双极型晶体管(IGBT)作为电机驱动系统中的关键元件,其性能直接影响到电动汽车的动力性能和...
在现代城市建设中,街道及停车场照明作为基础设施的重要组成部分,其质量和效率直接关系到城市的公共安全、居民生活质量和能源利用效率。随着科技的进步,高亮度白光发光二极管(LED)因其独特的优势逐渐取代传统光源,成为大功率区域...
LED通用照明设计工程师会遇到许多挑战,如功率密度、功率因数校正(PFC)、空间受限和可靠性等。
在LED照明技术日益普及的今天,LED驱动电源的电磁干扰(EMI)问题成为了一个不可忽视的挑战。电磁干扰不仅会影响LED灯具的正常工作,还可能对周围电子设备造成不利影响,甚至引发系统故障。因此,采取有效的硬件措施来解决L...
开关电源具有效率高的特性,而且开关电源的变压器体积比串联稳压型电源的要小得多,电源电路比较整洁,整机重量也有所下降,所以,现在的LED驱动电源
LED驱动电源是把电源供应转换为特定的电压电流以驱动LED发光的电压转换器,通常情况下:LED驱动电源的输入包括高压工频交流(即市电)、低压直流、高压直流、低压高频交流(如电子变压器的输出)等。
LED驱动电源在LED照明系统中扮演着至关重要的角色。由于LED具有节能、环保、长寿命等优点,使得LED照明在各个领域得到广泛应用。然而,LED的电流、电压特性需要特定的驱动电源才能正常工作。本文将介绍常用的LED驱动电...
LED驱动电源是把电源供应转换为特定的电压电流以驱动LED发光的电源转换器,通常情况下:LED驱动电源的输入包括高压工频交流(即市电)、低压直流、高压直流、低压高频交流(如电子变压器的输出)等。
种种迹象都在表明,半导体行业或已提前进入寒冬时期,越来越多的厂商开始扛不住了……
崧盛股份9日发布投资者关系活动记录表,就植物照明发展趋势、行业壁垒等问题进行分享。植物照明未来市场需求广阔崧盛股份指出,植物照明将会走向长期产业领域。主要原因有三:第一,LED植物照明赋能终端种植更具有经济价值。由于LE...
在当今高度发展的技术中,电子产品的升级越来越快,LED灯技术也在不断发展,这使我们的城市变得丰富多彩。 LED驱动电源将电源转换为特定的电压和电流,以驱动LED发光。通常情况下:LED驱动电源的输入包括高压工频交流电(即...
人类社会的进步离不开社会上各行各业的努力,各种各样的电子产品的更新换代离不开我们的设计者的努力,其实很多人并不会去了解电子产品的组成,比如LED电源。
随着科学技术的发展,LED技术也在不断发展,为我们的生活带来各种便利,为我们提供各种各样生活信息,造福着我们人类。LED驱动电源实际上是一种电源,但是它是一种特定的电源,用于驱动LED发射带有电压或电流的光。 因此,LE...
LED灯作为一种新型节能和无污染光源,由于其特有的发光照明特性,在现代照明应用中发挥着革命性的作用。作为 LED 照明产业链中最为核心的部件之一,LED 驱动电源的驱动控制技术所存在的可靠性低、成本高等典型问题一直制约着...
随着社会的快速发展,LED技术也在飞速发展,为我们的城市的灯光焕发光彩,让我们的生活越来越有趣,那么你知道LED需要LED驱动电源吗?那么你知道什么是LED驱动电源吗?
早前有新闻称,Cree在2018年开始宣布转型高科技半导体领域,并一边逐渐脱离照明与LED相关业务,一边持续投资半导体。在今日,Cree宣布与SMART Global Holdings, Inc.达成最终协议,拟将LED...